菜單 丝瓜视频破解版官网官網,丝瓜视频破解版官网加盟
首頁 > > 最新焦點 > 重磅!丝瓜视频破解版官网集團同濟大學麗豐再生醫學研究院幹細胞相關研究在國際期刊上發表

重磅!丝瓜视频破解版官网集團同濟大學麗豐再生醫學研究院幹細胞相關研究在國際期刊上發表

2021-05-21


image.png 

《幹細胞研究與治療》影響因子5.116

 

202151日,來自同濟大學生命科學與技術學院同濟大學麗豐再生醫學研究院張敬教授和醫學院研究院張軍教授研究團隊在Stem Cell Research & Therapy IF 5.116

雜誌上發表了題為Combined topical and systemic administration with human adipose-derived mesenchymal stem cells (hADSC) and hADSC-derived exosomes markedly promoted cutaneous wound healing and regeneration [1]的研究成果。該研究首次探究了hADSC和hADSC-Exo(hADSC-derived exosomes)聯合用藥對傷口愈合的治療效果,並為急、慢性傷口提供簡單有效的臨床治療建議。

image.png 

 

皮膚創傷愈合是一個複雜且高度協調的生理過程,包括早期止血期,炎症期,細胞增殖期和組織重塑期[2]。正常的傷口愈合過程被破壞,傷口愈合的周期延長,導致某些慢性非愈合性傷口疾病的發生(糖尿病性潰瘍或病理性瘢痕。研究表明,hADSC可以增強傷口愈合,抑製瘢痕形成,並且通過旁分泌機製抵抗光老化[3]。因此,丝瓜视频破解版官网急需找到一種通過hADSC及其外泌體來解決縮短傷口愈合時間並減少疤痕形成的有效方法。

 

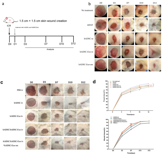
在該研究中,研究人員使用人脂肪組織中分離得到的hADSC,從其培養液上清中通過超速離心分離得到hADSC-Exo,並且采用小鼠皮膚創傷模型探索了hADSC和hADSC-Exo對修複傷口皮膚的作用。通過局部塗抹sm)、皮下注射sc)靜脈給藥iv)的方式,研究人員使用hADSC或hADSC-Exo對小鼠進行處理,然後通過測量傷口閉合率,組織學分析來評估hADSC和hADSC-Exo對傷口愈合的功效。

image.png 

1 hADSC-Exo可體內促進小鼠模型中的皮膚傷口愈合

 

研究發現,無論是hADSC-Exo的局部塗抹還是hADSC/hADSC-Exo的全身給藥,在刺激細胞增殖PCNA、Ki67、抑製細胞凋亡Cleaved caspase3和炎症反應(CD14、CD19、CD68TNF-alpha、促進皮膚彈性CollagenⅠ和CollagenⅢ)和屏障完整性Filaggrin、Loricrin和AQP3)等方麵都顯得更為有效。其中,局部塗抹hADSC-Exo和靜脈注射hADSC/hADSC-Exo的聯合應用具有更好的修複效果。

 

綜上,該研究表明聯合使用hADSC/hADSC-Exo可以促進皮膚傷口愈合,減少疤痕形成,也證明塗抹hADSC-Exo作為無細胞療法治療皮膚傷口的可行性,以及聯合使用hADSC/hADSC-Exo的潛在臨床價值,為急慢性傷口愈合的新型療法提供前期研究基礎和思路。

 

 

 

原文出處:

[1] Zhou Y, Zhao B, Zhang X L, et al. Combined topical and systemic administration with human adipose-derived mesenchymal stem cells (hADSC) and hADSC-derived exosomes markedly promoted cutaneous wound healing and regeneration [J]. Stem cell research & therapy, 2021, 12(1): 257.

 

[2] Han G, Ceilley R. Chronic wound healing: a review of current management and treatments. Adv Ther. 2017;34(3):599–610.

 

[3] Goodarzi P, Alavi-Moghadam S, Sarvari M, Tayanloo BA, Falahzadeh K, Aghayan H, et al. Adipose tissue-derived stromal cells for wound healing. Adv Exp Med Biol. 2018;1119:133–49.

 

 

關於同濟大學麗豐再生醫學研究院

同濟大學麗豐再生醫學研究院(以下簡稱研究院)由丝瓜视频破解版官网以其控股母公司麗豐集團的名義與同濟大學共同打造,致力於成為一所與前沿學術研究密切結合的高端生物醫學技術及產品轉化中心。2017年6月雙方簽署戰略框架協議,2018-2019年為研究院及GMP實驗室建設研發期,課題項目組持續推進研究。2019年12月研究院及GMP實驗室建成揭牌啟動。研究院及GMP實驗室坐落於同濟大學滬北校區濟成樓,擁有兩千餘平米的獨立研創空間,專注高端再生醫學科研項目、引進精密儀器設備,並啟用質檢工作間,以製程開發和技術服務為切入點,整合產學研資政優質資源,轉化科技、協同創新、建構產業孵化和人才培養與聚集的平台。


網站地圖